服用些药物也要“忌口”吗?
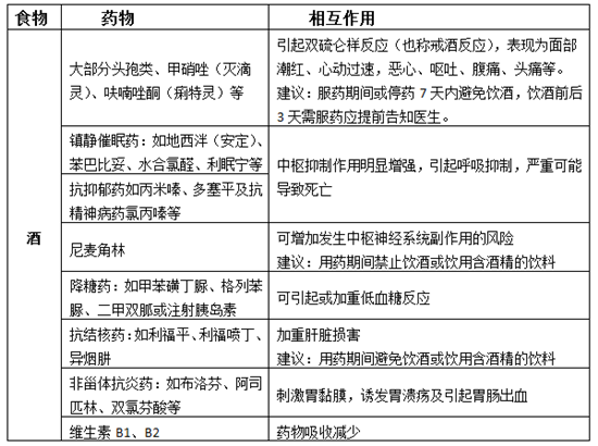
01、烟草 & 任何药物
烟草对任何药物都会产生不良影响。香烟中含有的主要成分尼古丁可以加速人体肝脏中酶的活性,导致药物代谢变化,从而影响药物疗效。如吸烟可刺激中枢神经,导致人体对麻醉药、镇痛药、镇静药和催眠药的敏感性降低,药效变差。





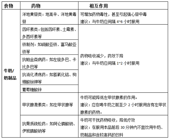
03、牛奶 & 地高辛、四环素、富马酸亚铁等
04、西柚/葡萄柚汁 & 阿托伐他汀、非洛地平、环孢素A等
05、咖啡 & 硫酸亚铁、如布洛芬、别嘌醇等
06、茶 & 多糖铁复合物、黄连素、别嘌醇等
07、食糖 & 强的松、地塞米松等
由于糖皮质激素如氢化可的松、强的松、地塞米松等能促进糖原异生,增加血糖的来源,减少机体组织对葡萄糖的利用,从而导致血糖升高。因此,建议服用糖皮质激素要限制糖及含糖量多的食品如甘蔗、藕粉等,并做好血糖监测。、
08、虾 & 维生素C
虾中含量丰富的铜会氧化维生素C,令其失效。建议服用维生素C前后2小时内不能吃虾。
最后,药师建议,服用药物时,尽量做到以下几点:
1.送服药物一般采用温开水,不能用茶、咖啡、饮料等送服药物。服药期间最好戒烟禁酒,以免产生不良相互作用。
2.就诊或取药时主动咨询医生/药师服药注意事项,以及是否存在药物-药物、药物-食物相互作用。
3.服用药物之前,应仔细阅读药品说明书,了解该药品的用法用量、不良反应、禁忌症及注意事项。
联系我们: 第三届世界蜂疗大会组委会
吴老师 138-1126-3153(微信同号)
宋老师 152-1078-2736(微信同号)
卓老师 152-0107-3223(微信同号)
论文投稿邮箱:120@39fengliao.com
网址: www.39fengliao.com www.39fengliao.org

39蜂疗网是中国蜂疗行业权威门户网,面向蜂疗专家、蜂疗医院、蜂疗从业者及蜂疗爱好者,提供传统中医学、针灸学、蜜蜂学、蜂疗学研究、技术、保健等领域的互联网线上线下服务。肩负“世界中医药学会联合会蜂疗专业委员会、中国民族医药学会蜂疗分会的国家级两大医疗学会秘书处工作”和蜂疗人才培养重任!
特别提醒:
1.本网收集的资料仅供患者与家属了解疾病与基本治疗原则、方法,具体治疗应遵医嘱。本网站内容仅供参考,不足之处,敬请谅解。
2、[39蜂疗网]在线专稿,转载请注明“39蜂疗网”。媒体合作请联系:010-87667632
本文来源:未知 ( 编辑:吴军)
标签:
已有 次访问,共0人喜欢 【我喜欢】

蜂疗网



蜜蜂
蜜蜂
蜜蜂
湖南娄底蜂疗人 曾伟
江苏如皋蜂疗人 刘红
江苏丹阳蜂疗人 陆九妹
宣城市祥云养蜂专业合作社
宜黄远森蜂业合作社
江西汪家养蜂场
蜂胶
蜂蜜
蜂花粉
中国蜂疗抗癌第1人





京公网安备 11010502049479号







