赶紧保存:中成药大全表格!(非常实用)
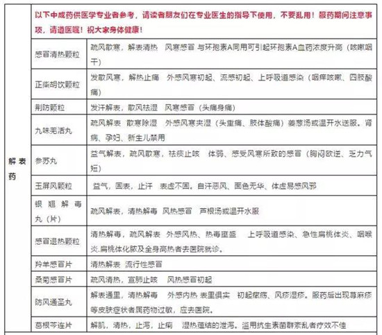
解表药

祛暑剂

泻下剂

清热剂

温里剂

止咳平喘剂

化痰剂

开窍剂

固涩剂

安神剂

补虚剂

和解剂

理气剂

理血剂

消导化积

治风剂

祛湿剂

外科用药

妇科用药

眼科用药

耳鼻喉科用药

骨伤科用药

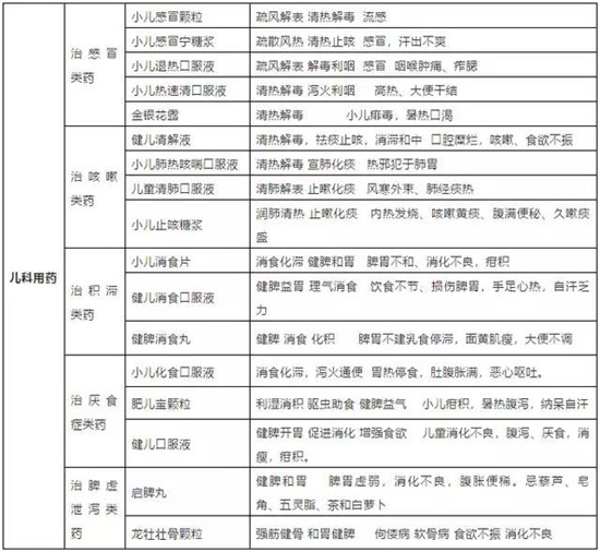
儿科用药




联系我们: 第二届世界蜂疗大会组委会
吴老师 138-1126-3153(微信同号)
宋老师 152-1078-2736(微信同号)
卓老师 152-0107-3223(微信同号)
论文投稿邮箱:120@39fengliao.com
网址: www.39fengliao.com www.39fengliao.org

39蜂疗网是中国蜂疗行业权威门户网,面向蜂疗专家、蜂疗医院、蜂疗从业者及蜂疗爱好者,提供传统中医学、针灸学、蜜蜂学、蜂疗学研究、技术、保健等领域的互联网线上线下服务。肩负“世界中医药学会联合会蜂疗专业委员会、中国民族医药学会蜂疗分会的国家级两大医疗学会秘书处工作”和蜂疗人才培养重任!
特别提醒:
1.本网收集的资料仅供患者与家属了解疾病与基本治疗原则、方法,具体治疗应遵医嘱。本网站内容仅供参考,不足之处,敬请谅解。
2、[39蜂疗网]在线专稿,转载请注明“39蜂疗网”。媒体合作请联系:010-87667632
本文来源: ( 编辑:liwanyao)
已有 次访问,共0人喜欢 【我喜欢】

蜂疗网


蜜蜂
蜜蜂
蜜蜂
湖南娄底蜂疗人 曾伟
江苏如皋蜂疗人 刘红
江苏丹阳蜂疗人 陆九妹
宣城市祥云养蜂专业合作社
宜黄远森蜂业合作社
江西汪家养蜂场
蜂胶
蜂蜜
蜂花粉
中国蜂疗抗癌第1人





京公网安备 11010502049479号







