中央要求,新冠肺炎诊疗,中医药深度介入
2月13,国务院总理主持召开应对新冠肺炎疫情工作领导小组会议——会议提出,强化中西医结合,促进中医药深度介入诊疗全过程,及时推广有效方药和中成药。加快药物临床试验,有效的要抓紧向救治一线投放,提高治愈率、降低病亡率。

会议指出,有效的药物和救治是战胜疫情的关键环节。要全力开展医疗救治。建立全国诊治协作网络和病例库,组织专家及时分析总结目前近6000例治愈病例,进一步完善诊疗方案。

有评论指出,应对新冠肺炎疫情,中央领导小组多次开会部署工作,在昨日的会议中,中央首次明确释放促进中医药深度介入诊疗新冠肺炎全过程的信号。
同日,国家中医药管理局应对新冠肺炎专家组副组长张忠德在接受央视新闻频道采访时说道,中药改善发烧咳嗽效果特别快——“方舱医院的患者都要求喝中药,群众的眼睛雪亮,应该是好多用中药的患者效果很好,大家才主动要求喝中药”。
防治新冠肺炎,从中央到地方,都在推动中医药发挥其应有的作用。

国家版文件推荐中成药、中药方
2月5日上午,国家卫健委发布《新型冠状病毒感染的肺炎诊疗方案(试行第五版)》。

在同日的通知中,国家卫健委要求,各有关医疗机构要在医疗救治工作中积极发挥中医药作用,加强中西医结合,建立中西医联合会诊制度,促进医疗救治取得良好效果。
《新型冠状病毒感染的肺炎诊疗方案(试行第五版)》在中医诊疗部分提到了多个中成药,分别是藿香正气胶囊(丸、水、口服液)、金花清感颗粒、连花清瘟胶囊(颗粒)、疏风解毒胶囊(颗粒)、防风通圣丸(颗粒)、喜炎平注射剂,血必净注射剂、苏合香丸、安宫牛黄丸、参附注射液、生脉注射液。
日前,国家中医药管理局官方发布:中医药有效方剂筛选研究取得阶段性进展,试点省份临床观察显示:清肺排毒汤治疗总有效率可达90%以上。
据专家介绍,清肺排毒汤由汉代张仲景所著《伤寒杂病论》中的多个治疗由寒邪引起的外感热病的经典方剂优化组合而成,组方合理,性味平和,可用于治疗新型冠状病毒感染的肺炎轻型、普通型、重型患者,在危重症患者救治中也可结合患者实际情况合理使用。
该方也可用于普通感冒和流感患者。但该方为疾病治疗方剂,不建议作为预防方使用。
除直接推荐相应防治手段外,两部门还要求在防治新冠肺炎中,加强中西医结合——2月12日,国家卫健委、国家中医药管理局发布《关于在新型冠状病毒肺炎等传染病防治工作中建立健全中西医协作机制的通知》。
通知要求,鼓励当地力量较强的中医医院参加到协作机制中来,加强中医药救治力量;使中医药深度介入传染病防控和临床救治;邀请院外中医专家参加收治患者治疗方案的制定和疑难病例讨论,确保患者第一时间用上中药;更好地发挥中医药在新冠肺炎等传染病防治中的作用,切实保障人民群众生命安全。
近日,中央纪委国家监委在官方网站要闻板块发布《疫情防控阻击战的中医力量》,肯定了中医药的作用。
多地彰显中医药防治新冠肺炎的力量
武汉
日前,武汉市新型冠状病毒感染的肺炎疫情防控指挥部医疗救治组下发通知,要求各定点医疗机构推荐使用中药协定方。
2月3日24时前,武汉各定点救治医疗机构确保所有患者服用中药(中药煎剂或者颗粒剂)。
广东
2月8日,广东省药监局发布《关于透解祛瘟颗粒(曾用名“肺炎1号方”)临床使用有关规定的通知》。
通知明确,为方便医疗机构快速应对疫情,疫情期间,允许广东省新型冠状病毒感染的肺炎定点救治医院,根据临床需要直接调剂使用透解祛瘟颗粒,无需向省药品监督管理局提出调剂申请。
肺炎一号方制剂备案名称为“透解祛瘟颗粒”,主治:疏风透表、清热解毒、益气养阴,用于新型冠状病毒感染的肺炎(轻症)。成分主要有连翘、山慈菇、金银花、黄芩、大青叶等十六味。
此前,临床使用该药方治疗新冠肺炎(轻症)确诊病人50例,全部患者体温恢复正常,无一例患者转重症。
河南
河南省卫健委要求,所有确诊病例全病程使用中医中药。
1,没有中医医师参与治疗的定点医院要立即安排中医参与治疗;
2,确保每个定点医院至少有一名中医医师参与诊疗,提供中医治疗意见;
3,确保所有确诊病例尽早、及时、全病程使用中医中药;
4,确保中西医协同机制落实,有效发挥中医中药的治疗作用;
5,要建立规范的中医诊疗流程,做好中医诊疗记录整理和总结。
另外,河南省成立由314名专家组成的省市两级中医技术指导组,全方位参与轻重症病人的诊治和会诊工作,在目前确诊患者和出院患者中,中医药协同治疗率分别达到94.31%和90.7%。
重庆
2月13日,重庆市新冠肺炎防控工作领导小组发布《关于加强新型冠状病毒肺炎中医药救治有关工作的通知》。
通知要求,大力提高中医药救治参与度——凡是新冠肺炎疑似病例、确诊病例原则上都要积极运用中医药方法参与救治,中西医结合,提高新冠肺炎临床救治疗效和水平。
此外,还要加强对无症状病毒检测阳性人员中医药调理——通过辨证调护,运用中医中药方法,未病先治,扶正驱邪,增强自身抵御力,降低这类人员转为确诊病例的比例,减少全市确诊病例数。
四川
2月12日,四川省药品监督管理局、四川省中医药管理局联合印发通知,疫情期间,同意西南医科大学附属中医医院申报的“清肺排毒合剂(新冠1号)”和成都中医药大学附属医院(四川省中医院)申报的“银翘藿朴退热合剂(新冠2号)”、“荆防藿朴解毒合剂(新冠3号)”,在全省205家新型冠状病毒感染的肺炎定点救治医院直接调剂使用,无需向省药品监督管理局提出调剂申请;非四川省定点医院申请调剂使用的,省药品监督管理局予以快速审批。
湖南
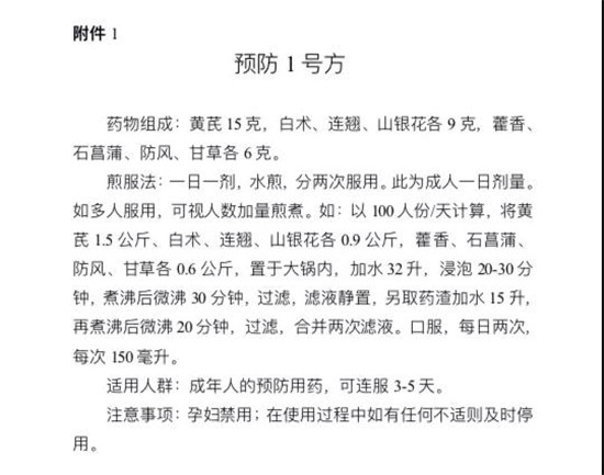
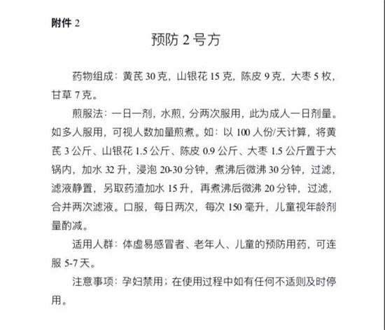
2月10日, 湖南省中医药管理局发布预防新型冠状病毒感染的预防1号方、预防2号方。


2月3日,国家科技应急攻关项目——中西医结合防治新冠肺炎的临床研究在武汉启动,湖北省、京津冀地区和广东省多地区的医疗机构参与研究。
据不完全统计,截止日前,河南、北京、江西、陕西、天津、广东、甘肃、山东、四川、云南等17省市已发布本省的新型肺炎中医药治疗方案。
防治新冠肺炎,中医药大有可为。(来源:赛柏蓝)
联系我们: 第三届世界蜂疗大会组委会
吴老师 138-1126-3153(微信同号)
宋老师 152-1078-2736(微信同号)
卓老师 152-0107-3223(微信同号)
论文投稿邮箱:120@39fengliao.com
网址: www.39fengliao.com www.39fengliao.org

39蜂疗网是中国蜂疗行业权威门户网,面向蜂疗专家、蜂疗医院、蜂疗从业者及蜂疗爱好者,提供传统中医学、针灸学、蜜蜂学、蜂疗学研究、技术、保健等领域的互联网线上线下服务。肩负“世界中医药学会联合会蜂疗专业委员会、中国民族医药学会蜂疗分会的国家级两大医疗学会秘书处工作”和蜂疗人才培养重任!

会议指出,有效的药物和救治是战胜疫情的关键环节。要全力开展医疗救治。建立全国诊治协作网络和病例库,组织专家及时分析总结目前近6000例治愈病例,进一步完善诊疗方案。

有评论指出,应对新冠肺炎疫情,中央领导小组多次开会部署工作,在昨日的会议中,中央首次明确释放促进中医药深度介入诊疗新冠肺炎全过程的信号。
同日,国家中医药管理局应对新冠肺炎专家组副组长张忠德在接受央视新闻频道采访时说道,中药改善发烧咳嗽效果特别快——“方舱医院的患者都要求喝中药,群众的眼睛雪亮,应该是好多用中药的患者效果很好,大家才主动要求喝中药”。
防治新冠肺炎,从中央到地方,都在推动中医药发挥其应有的作用。

国家版文件推荐中成药、中药方
2月5日上午,国家卫健委发布《新型冠状病毒感染的肺炎诊疗方案(试行第五版)》。

在同日的通知中,国家卫健委要求,各有关医疗机构要在医疗救治工作中积极发挥中医药作用,加强中西医结合,建立中西医联合会诊制度,促进医疗救治取得良好效果。
《新型冠状病毒感染的肺炎诊疗方案(试行第五版)》在中医诊疗部分提到了多个中成药,分别是藿香正气胶囊(丸、水、口服液)、金花清感颗粒、连花清瘟胶囊(颗粒)、疏风解毒胶囊(颗粒)、防风通圣丸(颗粒)、喜炎平注射剂,血必净注射剂、苏合香丸、安宫牛黄丸、参附注射液、生脉注射液。
日前,国家中医药管理局官方发布:中医药有效方剂筛选研究取得阶段性进展,试点省份临床观察显示:清肺排毒汤治疗总有效率可达90%以上。
据专家介绍,清肺排毒汤由汉代张仲景所著《伤寒杂病论》中的多个治疗由寒邪引起的外感热病的经典方剂优化组合而成,组方合理,性味平和,可用于治疗新型冠状病毒感染的肺炎轻型、普通型、重型患者,在危重症患者救治中也可结合患者实际情况合理使用。
该方也可用于普通感冒和流感患者。但该方为疾病治疗方剂,不建议作为预防方使用。
除直接推荐相应防治手段外,两部门还要求在防治新冠肺炎中,加强中西医结合——2月12日,国家卫健委、国家中医药管理局发布《关于在新型冠状病毒肺炎等传染病防治工作中建立健全中西医协作机制的通知》。
通知要求,鼓励当地力量较强的中医医院参加到协作机制中来,加强中医药救治力量;使中医药深度介入传染病防控和临床救治;邀请院外中医专家参加收治患者治疗方案的制定和疑难病例讨论,确保患者第一时间用上中药;更好地发挥中医药在新冠肺炎等传染病防治中的作用,切实保障人民群众生命安全。
近日,中央纪委国家监委在官方网站要闻板块发布《疫情防控阻击战的中医力量》,肯定了中医药的作用。
多地彰显中医药防治新冠肺炎的力量
武汉
日前,武汉市新型冠状病毒感染的肺炎疫情防控指挥部医疗救治组下发通知,要求各定点医疗机构推荐使用中药协定方。
2月3日24时前,武汉各定点救治医疗机构确保所有患者服用中药(中药煎剂或者颗粒剂)。
广东
2月8日,广东省药监局发布《关于透解祛瘟颗粒(曾用名“肺炎1号方”)临床使用有关规定的通知》。
通知明确,为方便医疗机构快速应对疫情,疫情期间,允许广东省新型冠状病毒感染的肺炎定点救治医院,根据临床需要直接调剂使用透解祛瘟颗粒,无需向省药品监督管理局提出调剂申请。
肺炎一号方制剂备案名称为“透解祛瘟颗粒”,主治:疏风透表、清热解毒、益气养阴,用于新型冠状病毒感染的肺炎(轻症)。成分主要有连翘、山慈菇、金银花、黄芩、大青叶等十六味。
此前,临床使用该药方治疗新冠肺炎(轻症)确诊病人50例,全部患者体温恢复正常,无一例患者转重症。
河南
河南省卫健委要求,所有确诊病例全病程使用中医中药。
1,没有中医医师参与治疗的定点医院要立即安排中医参与治疗;
2,确保每个定点医院至少有一名中医医师参与诊疗,提供中医治疗意见;
3,确保所有确诊病例尽早、及时、全病程使用中医中药;
4,确保中西医协同机制落实,有效发挥中医中药的治疗作用;
5,要建立规范的中医诊疗流程,做好中医诊疗记录整理和总结。
另外,河南省成立由314名专家组成的省市两级中医技术指导组,全方位参与轻重症病人的诊治和会诊工作,在目前确诊患者和出院患者中,中医药协同治疗率分别达到94.31%和90.7%。
重庆
2月13日,重庆市新冠肺炎防控工作领导小组发布《关于加强新型冠状病毒肺炎中医药救治有关工作的通知》。
通知要求,大力提高中医药救治参与度——凡是新冠肺炎疑似病例、确诊病例原则上都要积极运用中医药方法参与救治,中西医结合,提高新冠肺炎临床救治疗效和水平。
此外,还要加强对无症状病毒检测阳性人员中医药调理——通过辨证调护,运用中医中药方法,未病先治,扶正驱邪,增强自身抵御力,降低这类人员转为确诊病例的比例,减少全市确诊病例数。
四川
2月12日,四川省药品监督管理局、四川省中医药管理局联合印发通知,疫情期间,同意西南医科大学附属中医医院申报的“清肺排毒合剂(新冠1号)”和成都中医药大学附属医院(四川省中医院)申报的“银翘藿朴退热合剂(新冠2号)”、“荆防藿朴解毒合剂(新冠3号)”,在全省205家新型冠状病毒感染的肺炎定点救治医院直接调剂使用,无需向省药品监督管理局提出调剂申请;非四川省定点医院申请调剂使用的,省药品监督管理局予以快速审批。
湖南
2月10日, 湖南省中医药管理局发布预防新型冠状病毒感染的预防1号方、预防2号方。


2月3日,国家科技应急攻关项目——中西医结合防治新冠肺炎的临床研究在武汉启动,湖北省、京津冀地区和广东省多地区的医疗机构参与研究。
据不完全统计,截止日前,河南、北京、江西、陕西、天津、广东、甘肃、山东、四川、云南等17省市已发布本省的新型肺炎中医药治疗方案。
防治新冠肺炎,中医药大有可为。(来源:赛柏蓝)
联系我们: 第三届世界蜂疗大会组委会
吴老师 138-1126-3153(微信同号)
宋老师 152-1078-2736(微信同号)
卓老师 152-0107-3223(微信同号)
论文投稿邮箱:120@39fengliao.com
网址: www.39fengliao.com www.39fengliao.org

39蜂疗网是中国蜂疗行业权威门户网,面向蜂疗专家、蜂疗医院、蜂疗从业者及蜂疗爱好者,提供传统中医学、针灸学、蜜蜂学、蜂疗学研究、技术、保健等领域的互联网线上线下服务。肩负“世界中医药学会联合会蜂疗专业委员会、中国民族医药学会蜂疗分会的国家级两大医疗学会秘书处工作”和蜂疗人才培养重任!
特别提醒:
1.本网收集的资料仅供患者与家属了解疾病与基本治疗原则、方法,具体治疗应遵医嘱。本网站内容仅供参考,不足之处,敬请谅解。
2、[39蜂疗网]在线专稿,转载请注明“39蜂疗网”。媒体合作请联系:010-87667632
本文来源: ( 编辑:liwanyao)
标签:
已有 次访问,共0人喜欢 【我喜欢】

蜂疗网


蜜蜂
蜜蜂
蜜蜂
湖南娄底蜂疗人 曾伟
江苏如皋蜂疗人 刘红
江苏丹阳蜂疗人 陆九妹
宣城市祥云养蜂专业合作社
宜黄远森蜂业合作社
江西汪家养蜂场
蜂胶
蜂蜜
蜂花粉
中国蜂疗抗癌第1人





京公网安备 11010502049479号







