赵立平先生推荐:蜂疗可以治疗170多种疾病
【39蜂疗网】记者讯 人类以蜜蜂蛰刺器官为针具,循经络皮肤和穴位施行不同手法的针刺,用以防治疾病的方法,称为蜂毒疗法(也称蜂针疗法、蜂刺疗法)。蜂针本身可以与最先进的注射器相比拟,犹如天然注射针,药液可自动注入人体内。只要螫针接触到机体,蜂刺便会脱离蜂体,在螫器官发动装置的作用下,毒囊仍会继续有节奏的收缩,直到使蜂针深入,蜂毒液全部注入为止。

蜂毒疗法具体操作方法:先选好受螫部位,对螫刺点作常规消毒后,用镊子轻轻夹住蜜蜂头胸部,使其腹部末端接触螫刺点皮肤,蜜蜂即从腹部伸出有倒钩的螫针并刺入皮肤内,螫刺后将蜜蜂拉开,留在皮内的螫针则有节律的收缩而逐步深入,并迅速向体内不断放出蜂针毒液,留置15~20分钟,毒液基本放净后,收缩电完全停止,此时即可用镊子拔出蜂针。冶疗刚开始,患者一次可用1~2只蜜蜂,待患者适应后可逐渐增加用蜂只数,但一天用量不宜超过20~40只。一般可每天治疗—次,也可每隔1~2天洽疗一次,一般10~15次为一个疗程,休息5~7天,继续第二个疗程。实践证明,在临床上由于许多疾病用散刺法达不到理想的疗效,如类风湿性关节炎、风湿性关节炎、肩周炎,坐骨神经痛、颈椎病等慢性疾病,则需采用活蜂整刺疗法。

“中医蜂疗”源远流长,中国自古就有蜂产品入药治病的传统,蜂毒疗法更是将蜂针液的药理作用与针灸学完美结合的一种疗法,它融合了中医针药学、现代医学和生物医学三者精华。
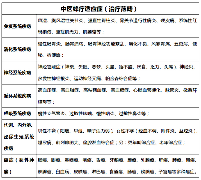
中医蜂疗对风湿、类风湿性关节炎、骨关节病、腰椎颈椎病、强直性脊椎炎、硬皮病、哮喘、神经痛、神经炎、心脏血管疾病及肿瘤等上百种疑难杂症均有着更确切的疗效。


蜂疗在国外也十分盛行,尤其是在德国、英国、法国、俄罗斯、奥地利和美国更是得到了广泛的应用。多年的临床实践证明,中医蜂疗对人体7大系统的上百种疾病有确切疗效,尤其是“蜂疗医治骨关节病方面”,更是“蜂到病除”。

你准备好了吗?
立即报名北京39蜂疗集训营
39蜂疗培优计划
课程培训独具特色,
伴您无忧畅享
顺应行业发展,
树立标准化、专业化
未来发展目标
加入39蜂疗培训,
我们这一次,为自己而战!




(温馨提示:请在WiFi下观看视频)




各位蜂界同仁,2022年第四届世界蜂疗大会已经启动,请通过以下二维码进入并完成您的参会报名,开启您的新蜂疗事业之旅吧!

官 方 报 名 入 口

扫 码 立 刻 线 上 报 名

微信手机:13811263153

申 请 联 合 发 起 人 扫码
第四届世界蜂疗大会联合发起人现面向世界开放名额,我们本着推动蜂疗大业蒸蒸日上,增强蜂疗在世界的影响力,打造深度融合与共赢的“蜜蜂与人类健康”计划。对申请联合发起人启用最严谨的筛选机制和最高的标准要求,名额有限,咨询热线:13811263153(微信同号)
一个人干不过一个团队
一个团队干不过一个系统
一个系统干不过一个趋势
把你自己的能量充分调动起来
加入我们吧!!
一个强大的学习型组织期待你的加入
联系方式:
第三届世界蜂疗大会组委会
联系人:
吴老师:13811263153(微信)
宋老师:15210782736(微信)
卓老师:15201073223(微信)
论文投稿邮箱:120@39fengliao.com
网址:www.39fengliao.com
www.39fengliao.org
39蜂疗网是中国蜂疗行业权威门户网,面向蜂疗专家、蜂疗医院、蜂疗从业者及蜂疗爱好者,提供传统中医学、针灸学、蜜蜂学、蜂疗学研究、技术、保健等领域的互联网线上线下服务。肩负“世界中医药学会联合会蜂疗专业委员会、中国民族医药学会蜂疗分会的国家级两大医疗学会秘书处工作”和蜂疗人才培养重任!
特别提醒:
1.本网收集的资料仅供患者与家属了解疾病与基本治疗原则、方法,具体治疗应遵医嘱。本网站内容仅供参考,不足之处,敬请谅解。
2、[39蜂疗网]在线专稿,转载请注明“39蜂疗网”。媒体合作请联系:010-87667632
本文来源: ( 编辑:zhaoliping)
标签:
已有 次访问,共0人喜欢 【我喜欢】

蜂疗网


蜜蜂
蜜蜂
蜜蜂
湖南娄底蜂疗人 曾伟
江苏如皋蜂疗人 刘红
江苏丹阳蜂疗人 陆九妹
宣城市祥云养蜂专业合作社
宜黄远森蜂业合作社
江西汪家养蜂场
蜂胶
蜂蜜
蜂花粉
中国蜂疗抗癌第1人





京公网安备 11010502049479号







