广州质监报2013年蜂产品质量抽查结果
【原标题:广州质监通报2013年生产领域蜂产品质量监督抽查结果】
2013年广州市质量技术监督局对本市生产领域蜂产品进行了本年度第七批日常抽样检验,共抽取20批次产品,未检出不合格,不合格产品发现率为0。
本次抽样检验依据GB 14963-2011《食品安全国家标准 蜂蜜》、GB 9697-2008《蜂王浆》等标准及国家相关规定的要求。蜂蜜的检验项目为:感官要求、果糖和葡萄糖、水分、蔗糖、铅、锌、菌落总数、大肠菌群、霉菌计数、致病菌(沙门氏菌、志贺氏菌、金黄色葡萄球菌)、四环素族抗生素残留量、净含量(单件负偏差)。蜂花粉产品的检验项目为:感官要求、水分、灰分、铅、单一品种蜂花粉率、蛋白质、滴滴涕、六六六、汞、碎蜂花粉率、砷、维生素C、菌落总数/细菌总数、大肠菌群、霉菌计数、酵母、致病菌(沙门氏菌、志贺氏菌、金黄色葡萄球菌)、净含量(单件负偏差)。蜂王浆产品的检验项目为:感官要求、水分、蛋白质、0-羟基-2-癸烯酸、总糖、灰分、酸度、淀粉、净含量(单件负偏差)。蜂产品制品的检验项目为:感官要求、水分、果糖和葡萄糖、蔗糖、固形物、铅、砷、菌落总数、大肠菌群、酵母、霉菌计数、致病菌(沙门氏菌、志贺氏菌、金黄色葡萄球菌)、山梨酸或山梨酸钾、苯甲酸或苯甲酸钠、安赛蜜、糖精钠、甜蜜素、柠檬黄、日落黄、胭脂红、苋菜红、诱惑红、亮蓝、净含量(单件负偏差)。
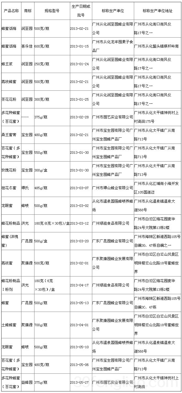
2013年广州市生产领域食品质量监督抽查第七批公告合格产品和企业名单一览表(蜂产品)
特别提醒:
1.本网收集的资料仅供患者与家属了解疾病与基本治疗原则、方法,具体治疗应遵医嘱。本网站内容仅供参考,不足之处,敬请谅解。
2、[39蜂疗网]在线专稿,转载请注明“39蜂疗网”。媒体合作请联系:010-87667632
本文来源:中国质量新闻网 ( 编辑:杨力)
已有 次访问,共0人喜欢 【我喜欢】

蜂疗网



蜜蜂
蜜蜂
蜜蜂
湖南娄底蜂疗人 曾伟
江苏如皋蜂疗人 刘红
江苏丹阳蜂疗人 陆九妹
宣城市祥云养蜂专业合作社
宜黄远森蜂业合作社
江西汪家养蜂场
蜂胶
蜂蜜
蜂花粉
中国蜂疗抗癌第1人





京公网安备 11010502049479号







