2020年传统中医确有专长考试范围以及各科分值详情
【39蜂疗网】记者 讯 国家规定的中医学相关专业(中专、大专、本科)可以直接凭学历考取医师资格证书外,非中医学专业的人员只能走传统医学师承和确有专长,一年后再考取执业助理医师资格证书!
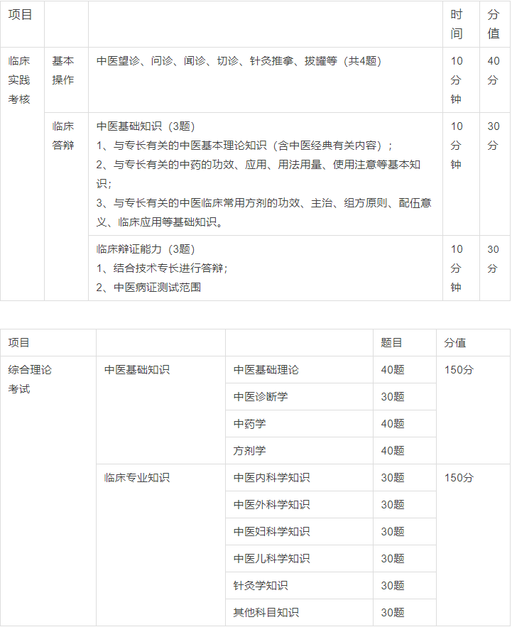
那么,传统医学确有专长应如何考核?考核哪些内容呢?
考核内容
1、第一站中医基本操作
中医四诊操作
中医舌象识别
四诊操作
针灸推拿操作;常见急症针灸技术操作
中医独特诊疗技术操作
2、第二站中医临床答辩
中医基础理论知识
中药基本知识
方剂基本知识
中医独特诊疗技术的掌握与临床应用水平
考核内容分析

1、考核的方法分为实际操作和答辩两种方式
实际操作:使用器具在模型人上操作
(1)操作内容有:针灸刺法、灸法,经络点穴,拔罐技术,攻女咅质、舌苔或咅形识别。
(2) 点穴要求掌握''大纲”内的54个穴位为重点。
(3)舌诊要求考生随机抽取舌象图片题卡一份,采用中医术语对舌质、舌苔或舌形进行临床诊断的阐述。
例:舌红苔黄,主热证。
2、答辩
答辩内容根据“大纲”要求涵盖中基、中诊、中药、方剂以及临床各科疾病的诊疗知识。
(1)中基
包括阴阳五行学说、脏腑经络理论、病因病机理论以及治则治法原理。
举例:
五行制化的含义及规律?
何谓攻补兼施?
如何根据五行相生规律确定治则?其常用治法有哪些?
什么是正治?
肺气宣发与肺气肃降的生理作用有何不同?
(2)中诊
包括望、闻、问、切、按五诊,以及八纲、病因、气血津液、脏腑、经络、六经、卫气营血、三焦辨证的运用。
举例
什么是神?
咳后有鸡鸣样回声见于什么病?咳声如犬吠见于什么病?
常色的概念是什么?表现特点是什么?
结脉的脉象特征及临床意义是什么?
什么是同病异治?
(3)中药
包括常用中药的功效、应用、用法用量、使用注意等基本知识。
举例
请例举2味善解药、食中毒的中药名。古人常用何药治疗梅毒?
请判断天花粉和蒲黄均以花粉入药的说法是否正确。为什么?
寒凉药与温热药分别有什么作用?
僵蚕、白附子、川茸各宜治疗何种病证的头痛?
归经的含义是什么?对临床用药有何指导意义?
(4)方剂
包括常用方剂的功效、主治、组方原则、配伍意义、临床应用等基础知识。
举例
请简述“臣药”的含义?
简述乌梅丸、大承气汤、四逆汤、四逆散
各治何种类型之厥证?
试述健脾丸的功用、主治和辨证要点?
银翘散和桑菊饮的组成有什么异同?
试述半夏白术天麻汤的药物组成。
(5)临床各科疾病的诊疗知识
包括“大纲”内要求的32种各科常见疾病的诊疗知识。
2、对指导老师学术思想、临床经验和技术专长的掌握水平及应用能力
答题要点:
(1) 简述指导老师学术思想、临床经验和技术专长。
(2) 临床中如何应用指导老师的临床经验和技术专长?
3、常见急症针灸技术操作
考核内容包括“大纲”内要求的对晕厥、虚脱、抽搐、痛经、内脏绞痛、牙痛、高热等急症的针灸技术应用。


各位蜂界同仁,2020年第三届世界蜂疗大会已经启动,请通过以下二维码进入并完成您的参会报名,开启您的新蜂疗事业之旅吧!

官 方 报 名 入 口

扫 码 立 刻 线 上 报 名

微信手机:13811263153

申 请 联 合 发 起 人 扫码
一个人干不过一个团队
一个团队干不过一个系统
一个系统干不过一个趋势
把你自己的能量充分调动起来
加入我们吧!!
一个强大的学习型组织期待你的加入
联系方式:
第三届世界蜂疗大会组委会
联系人:
吴老师:13811263153(微信)
宋老师:15210782736(微信)
卓老师:15201073223(微信)
论文投稿邮箱:120@39fengliao.com
网址:www.39fengliao.com
www.39fengliao.org
39蜂疗网是中国蜂疗行业权威门户网,面向蜂疗专家、蜂疗医院、蜂疗从业者及蜂疗爱好者,提供传统中医学、针灸学、蜜蜂学、蜂疗学研究、技术、保健等领域的互联网线上线下服务。肩负“世界中医药学会联合会蜂疗专业委员会、中国民族医药学会蜂疗分会的国家级两大医疗学会秘书处工作”和蜂疗人才培养重任!
特别提醒:
1.本网收集的资料仅供患者与家属了解疾病与基本治疗原则、方法,具体治疗应遵医嘱。本网站内容仅供参考,不足之处,敬请谅解。
2、[39蜂疗网]在线专稿,转载请注明“39蜂疗网”。媒体合作请联系:010-87667632
本文来源:未知 ( 编辑:宋迎港)
标签:
已有 次访问,共0人喜欢 【我喜欢】

蜂疗网





蜜蜂
蜜蜂
蜜蜂
湖南娄底蜂疗人 曾伟
江苏如皋蜂疗人 刘红
江苏丹阳蜂疗人 陆九妹
宣城市祥云养蜂专业合作社
宜黄远森蜂业合作社
江西汪家养蜂场
蜂胶
蜂蜜
蜂花粉
中国蜂疗抗癌第1人





京公网安备 11010502049479号







