【论文汇编】基于文献计量学探讨蜂针疗法疾病谱研究
{ 今日论文 }
—— 基于文献计量学探讨
蜂针疗法疾病谱研究
杨骏1熊俊2袁婷1王雪1
(1江西中医药大学,江西南昌330004;2江西中医药大学附属医院,江西南昌 330006)

作者杨骏
—— 基于文献计量学探讨
蜂针疗法疾病谱研究
杨骏1熊俊2袁婷1王雪1
(1江西中医药大学,江西南昌330004;2江西中医药大学附属医院,江西南昌 330006)

作者杨骏
【摘要】通过文献计量与评价,客观地反映蜂针疗法的临床治疗病症和疾病谱。方法采用计算机检索CNKI、VIP、WF、CBM、PubMed、CochraneLibrary、Embase这七大数据库,截止2018年11月与蜂针有关的临床文献。运用文献计量学的方法对纳入研究的疾病名称、文献来源、出版年份、证据等级、干预措施等方面进行统计分析。结果共纳入蜂针临床研究文献481篇,涉及14个系统,155种疾病,西医疾病130 种,西医症状12种,中医病症13种。文献量最多的疾病类别为肌肉骨骼系统和结缔组织疾病,优势病种集中在类风湿性关节炎、强直性脊柱炎、肩关节周围炎等。从年度分布看蜂针疗法研究呈上升趋势,临床应用地域集中分布在广东、湖南、云南、四川等南方地区。文献报道以《中国蜂业》、《蜜蜂杂志》、《养蜂科技》为主,干预措施以蜂蛰、穴位注射和刮痧为主,循证证据类型多以个案经验报道、低质量的病例系列观察为主,高等级证据偏少。结论 蜂针疗法的适应症虽然广泛,但优势病种相对集中,主要为肌肉骨骼和结缔组织疾病。蜂针疾病谱的研究也是动态变化的,需要不断的完善。
【关键词】蜂针疗法;疾病谱;文献计量学;循证证据
Abstract:Objective Based on Bibliometrics to objectively reflect the clinical symptoms and disease spectrum of Apitherapy .Method Seven databases including CNKI, VIP, WF, CBM, PubMed, CochraneLibrary and Embase were searched by computer, and clinical literatures referred to Apitherapy were collected as of November 2018.The name of disease, literature source, publication year, level of evidence, intervention measures and other aspects were statistically analyzed by bibliometrics.Results Statistically 481 clinical studies were included, involving 14 systems, 155 diseases, 130 diseases of western medicine, 12 symptoms of western medicine, and 13 diseases of traditional Chinese medicine. Musculoskeletal system and Desmosis are mainly reported on literature , and the major diseases are mostly Rheumatoid Arthritis, Ankylosing Spondylitis and Periarthritis of Shoulder.According to the annual distribution, the research on Apitherapy is on the rise recently, and the clinical application areas are concentrated in guangdong, hunan, yunnan, sichuan and other southern regions.The literature reports are mainly Apiculture of China, Journal of Bee and Apicultural Science and Technology, and the intervention measures are mainly bee stinging, acupoint injection and scrapping. The types of evidence-based evidence are mostly case experience reports and low-quality case series observation, while the high-level evidence is rare.Conclusion Although the indications of Apitherapy are extensive, the dominant diseases are relatively concentrated, mainly Musculoskeletal system and Desmosis.The study of Apitherapy disease spectrum is an dynamic progress and needs constant improvement.
Key words: Apitherapy,Disease spectrum,Bibliometrics,Evidence-based evidence.
概述
蜂针疗法作为一种特色的自然疗法,是在中医理论的指导下,以中华蜂为主的工蜂通过蛰刺方式将蜂毒作用于人体的穴位或是经络的治疗方法。蜂疗最早可追溯到公元前2-1世纪[1],它将针、药、灸、点穴有机结合一起,具有简、便、廉、验特点的绿色疗法[2]。现代研究认为,蜂毒是由多种肽与生活活性物质组成,将蜂蛰机械能与蜂毒化学能有机结合作用于人体经络,对人体血管、呼吸、免疫等多系统进调节,在临床上治疗中发挥着巨大的优势[3]。
近些年,随着针灸研究的不断深入,已经形成了较为完善的针灸疾病谱体系[4-6]。蜂针疗法作为针灸特色疗法,有其自身特点,治疗病症的优势需要科学总结,因此,蜂针疾病谱还存在较大开发空间。本研究基于现代文献,采用ICD-10将蜂针临床的适应病种进行规范化,筛选蜂针的有效病种及优势病种,总结出的蜂针疗法的疾病谱。同时为了解该领域相关研究的发展进程,为日后研究提供一定的借鉴与参考。
资料与方法
1.资料来源 采用计算机进行检索:全面检索中国知网(CNKI)、万方(WF)、重庆维普(VIP)、中国生物医学网(CBM)、PubMed、CochraneLibrary、Embase这七大数据库。辅以手工检索: 对江西中医药大学图书馆的中医药期刊进行手工检索,纳入相关的参考文献及硕博学位论文。
2.检索策略 中文文献检索词,主题的限定词“蜂针”、“蜂蛰”、“蜂疗”、“蜂刺”等为关键词或篇名,主题词;并且“临床”在全文出现进行文献检索。英文检索词以“Apitherapy”或“bee venoms”为主题词,关键词,或者篇名;且“clinical”或“acupucture”在全文中出现;限定选项“human”。检索日期均截至到2018年11月14日。检索结果题录下载后导入Note Express 2.2文献管理器进行管理,借用WPS 表格进行文献资料分析评估。
3.纳入标准①研究干预措施为蜂针疗法;②患者年龄、性别、病种、病程、证型、病例来源等不限;③试验组干预措施为蜂针疗法或蜂针配合其他治疗手法,而对照组治疗措施不限。
4.排除标准①重复发表或数据库之间重复检索;②非临床试验如理论基础探讨、综述、动物实验研究、文献研究等;③非穴蜂毒治疗、广告及与主题无关文献;④无法获得全文及非中、英文文献。
5.疾病谱统计方法 ①病名:病谱统计中病名统计按照有西医病名不用中医病名,有中医病证名不用西医症状名的原则,考虑到中医文献特点,将蜂针疾病谱按西医病名诊断、西医症状诊断和中医病证诊断进行分类统计,并且部分病名进行了合并归纳。②疾病系统:病谱分类上主要按照世界卫生组织关于疾病和有关健康问题的国际统计分类(ICD-10)将蜂针病谱的实际情况,共分为14大类,将少数疾病按临床实际情况进行了调整,比如痛风在ICD-10中被纳入为肌肉骨骼系统和结缔组织疾病,此次将此调整为内分泌、营养和代谢病中;脑血管病在ICD-10中被纳入为循环系统;③疾病统计:对文献中每一个疾病所报道的次数进行统计,称为频次。
统计分析
1.检索结果 从七大数据库检初步出蜂针相关文献3935篇,借用Note Express 2.2文献管理器,通过阅读标题、摘要和全文,逐步排除不符合纳入标准的文献,最终确定符合标准的蜂针临床研究文献共481篇。具体流程见图 1。

图1文献筛选流程图图2 蜂针临床文献年度分布图
2.年度分布纳入的481篇文献中有16篇没有明确年份,发文最早为1973年。以5年1个跨度来统计,文献数量呈上升趋势,蜂针愈加受到临床关注与应用。文献年度分布图见图2。
3.文献基本特征
阅读文章内容,提取文献基本信息,如发文类型,期刊来源,作者地域分布,干预方式等,同时将纳入文献按照2001年5月发布于英国牛津循证中心网的牛津证据分级标准新五级进行证据分级,借用WPS表格对数据进行统计,数据提取与评价由2名研究者(杨和袁)各自进行提取,汇集核对结果中如遇分歧通过协商或者由第三方(熊)裁决。
纳入的研究主要为期刊合计445篇(92.52%),少部分关于科技成果3(0.62%)。期刊来源前三的分别是《中国蜂业》77(17.30%),《蜜蜂杂志》62(13.93%),《养蜂科技》34(7.64%)。据统计第一作者分别来自34个城市(除外13篇未提及作者信息未纳入统计),多来自于市级,排名前五的地区分别是广东112,湖南46,江苏29,云南27,四川25,北京25,蜂针临床应用主要集中于南方地区。文献报道多为系列病例分析、个案报道与低质量研究,证据级别低。干预措施统计见表1。

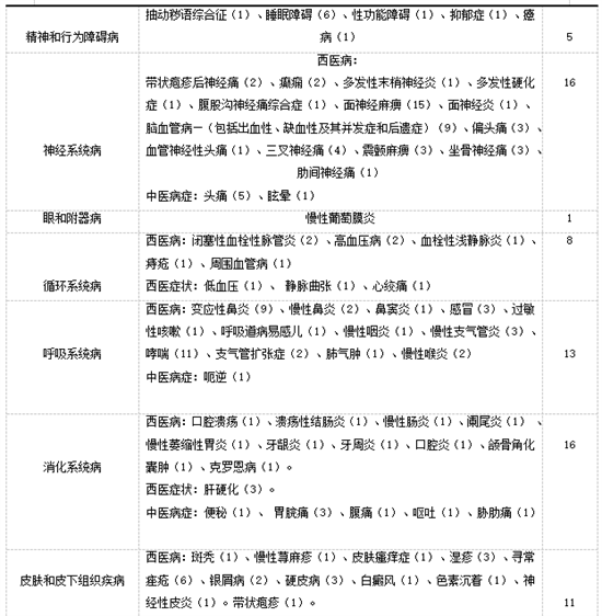
4.蜂针疾病谱 将蜂针临床治疗病症参照ICD-10进行规范化,统计得出蜂针临床文献共涉及14个系统,155种疾病,其中西医病130种,西医症状12种,中医病症13种。蜂针疗法干预的疾病主要为肌肉骨骼系统和结缔组织疾病,发文排名前三分别是类风湿性关节炎强直性脊柱炎、肩关节周围炎。具体分布参见表2。





1蜂针临床文献外部特点
通过统计整理,总结蜂针临床研究的文献外部特点如下:①临床文献大多来源于中文数据库,外文数据库收录较多的为蜂毒的药理与机制研究。②从年度分布图可以见近年来对于蜂针的临床研究呈上升趋势,更多的人关注蜂针疗法的临床研究与应用。③产文作者主要集中分布于广东、湖南、云南、四川等南方地区为主,与南方的地域环境与常见病种密切相关。
2蜂针临床文献内部特点
通过阅读文献,蜂针疾病谱总结如下:①从文献证据等级的角度来看,大多属于未经明晰评价的“归同”研究,专家意见或是系列病例分析,低质量的队列研究。由于蜂针干预的特殊性,在临床研究开展中较难做到严格遵循RCT原则,且很多疾病很难做到不对疾病进行干预,故此RCT文献数量少,回顾性的病例对照研究缺如。②干预措施以蜂蛰穴位和蜂毒穴位注射为主。③据统计,蜂针临床文献共涉及155种疾病,14个系统,其中西医病130种,西医症状12种,中医病症13种。据发文量统计,蜂针优势病种为类风湿性关节炎,强直性脊柱炎,肩关节周围炎,突出表现能缓解患者疼痛,改善患者症状。回顾性分析陈世云[7]1981-2012年蜂针疾病谱纳入289篇文献,14类病症系统,103种病症,西医疾病86种、西医症状5种、中医病症12种,近年来蜂针的临床研究显著增加,治疗病种也有所上升,优势病种集中分布与既往研究无较大差异,但各系统内的治疗病症较前丰富。
3蜂针疗法疾病谱研究的思考
系统总结蜂针疾病谱后,引发了我们的系列思考:①从产文分布评估,蜂针的应用集中分布于南方地区,地域范围较为局限,若进一步推广蜂针的临床应用,在地域条件改变的情况下,同一种病都采用蜂针干预能否能适用,蜂针的疾病谱又会发生怎样的变化。②系统性回顾了蜂针疗法的临床研究,虽然有一定数量的文献,但是质量相对较低,大多数是以个案报道,专家经验总结,系列病例分析为主,并且在RCT描述中,大多未提及可信区间,较少临床试验遵循RCT的“四原则”。因蜂针疗法干预方式的特殊性,盲法实施有较大的改进空间,这也是临床工作者在临床试验执行过程中需要思考的问题。③在文献研究中,我们总结蜂针疗法主要有三种干预方式,对于同一种疾病,不同的干预方式对临床疗效差异有多少,蜂针疗法的不同干预方式治疗的最佳病症是我们日后临床研究不断探索的问题。④在临床试验开展过程前,建议相关研究人员应该深入学习临床研究方法学,在实验设计上做到科学,严谨。在临床试验过程中合理分组,采用有效正确的统计学方法,同时也可以借鉴针灸学科,国外较为成熟的研究方法,在循证医学的指导原则下,探寻适合蜂针研究的临床研究方法。⑤现今社会环境不断改变,人们的生活方式也发生相应的改变,医疗环境改善,疾病影响人体也会发生相应的变化。对于蜂针疾病谱的研究是一个动态过程,此次研究只是纳入了七大数据库,其中英文检索的主题词设计的纳入研究的范围相对较窄,在日后文献检索时设计更为全面合理的检索词,系统采集相关信息,以进一步完善蜂针的疾病谱。
参考文献
[1]李海燕, 蜂疗的前世今生. 中国蜂业, 2013. 0(7X): 第5-5页.
[2]李万瑶.蜂针临床应用[M].北京:中国协和医科大学出版社, 2016:19-20.
[3]夏隆江, 蜂毒的现代药理研究及临床应用概况. 四川生理科学杂志, 2005(3).
[4]杜元灏,肖延龄.现代针灸临床病谱的初步探讨[J].中国针灸, 2002,22(5):59-62.
[5]齐丽珍,黄琴峰,黄颖.从现代中医期刊透视针灸疾病谱[J].上海针灸杂志,2006,25(11):46-50.
[6]杜元灏,李晶,孙冬纬,等.中国现代针灸病谱研究[J].中国针灸, 2007,27(5):373-378.
[7]陈世云,熊俊,李万瑶. 近30年蜂针疗法病症谱的文献研究[J]. 广州中医药大学学报,2012,29(06):733-735.

特别提醒:
1.本网收集的资料仅供患者与家属了解疾病与基本治疗原则、方法,具体治疗应遵医嘱。本网站内容仅供参考,不足之处,敬请谅解。
2、[39蜂疗网]在线专稿,转载请注明“39蜂疗网”。媒体合作请联系:010-87667632
本文来源:未知 ( 编辑:张 龙)
标签:
已有 次访问,共0人喜欢 【我喜欢】

蜂疗网



蜜蜂
蜜蜂
蜜蜂
湖南娄底蜂疗人 曾伟
江苏如皋蜂疗人 刘红
江苏丹阳蜂疗人 陆九妹
宣城市祥云养蜂专业合作社
宜黄远森蜂业合作社
江西汪家养蜂场
蜂胶
蜂蜜
蜂花粉
中国蜂疗抗癌第1人





京公网安备 11010502049479号







