尿沉渣检查有什么意义?
1. 红细胞(RBC,ERY):正常人尿中排出红细胞甚少,正常成人12小时尿沉渣中红细胞计数(艾迪氏计数)<50万。

红细胞为尿沉渣成分中最重要者,成人每4~7个高倍视野可偶见一个红细胞,如每个视野见到1~2个红细胞时应考虑为异常。血尿又可根据红细胞的多少,分为镜下血尿及肉眼血尿。
通常来自肾小球病变的红细胞,其形态常有变异,出现不同于正常圆饼状,而可以见到不同规则的棘形、毛刺形等,即异形红细胞。而来自肾盂、输尿管、膀胱的红细胞则形态比较完整。
如每毫升尿中异型红细胞>8000个,对肾小球性血尿的诊断有一定价值。
有时尿中潜血阳性,但尿红细胞镜检不一定有红细胞,因此要注意尿潜血与尿红细胞的区别,尿潜血不能代表就一定是血尿。

女性阴道炎或宫颈炎、附件炎时可因分泌物进入尿中,除有成团脓细胞外,常伴有大量扁平的上皮细胞。


在尿中出现肾小管上皮细胞常提示肾小管病变,观察尿中肾小管上皮细胞,对肾移植术后有无排斥反应也有一定意义。大量出现应警惕移行上皮细胞癌。
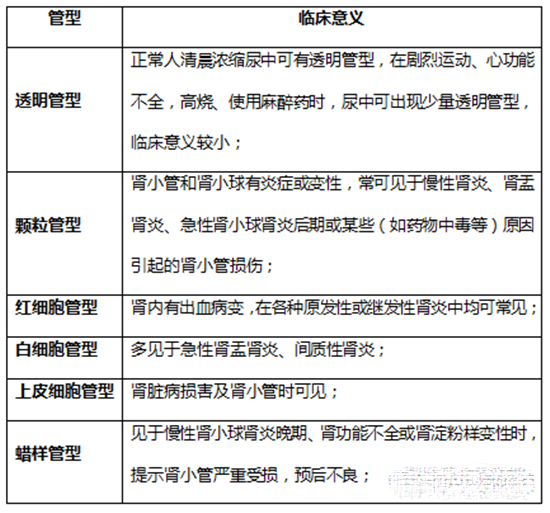
5. 管型:正常成人12小时尿沉渣中管型计数<5000个。尿中有大量管型时,说明肾实质有病理性改变,表明病变在肾小球或肾小管。
常见管型的临床意义如下:
6. 晶体尿:检查晶体尿有助于结石的诊断,对结石进行有效治疗后晶体可减少。
如尿中尿酸、草酸钙、磷酸盐等经常出现于新鲜尿液中,并伴有较多的红细胞时,应怀疑结石的可能;如检出胱氨酸结晶可确定为胱氨酸尿症;磺胺药物结晶如在尿中出现,对临床用药有参考价值。
联系我们: 第三届世界蜂疗大会组委会
吴老师 138-1126-3153(微信同号)
宋老师 152-1078-2736(微信同号)
卓老师 152-0107-3223(微信同号)
论文投稿邮箱:120@39fengliao.com
网址: www.39fengliao.com www.39fengliao.org


39蜂疗网是中国蜂疗行业权威门户网,面向蜂疗专家、蜂疗医院、蜂疗从业者及蜂疗爱好者,提供传统中医学、针灸学、蜜蜂学、蜂疗学研究、技术、保健等领域的互联网线上线下服务。肩负“世界中医药学会联合会蜂疗专业委员会、中国民族医药学会蜂疗分会的国家级两大医疗学会秘书处工作”和蜂疗人才培养重任!
特别提醒:
1.本网收集的资料仅供患者与家属了解疾病与基本治疗原则、方法,具体治疗应遵医嘱。本网站内容仅供参考,不足之处,敬请谅解。
2、[39蜂疗网]在线专稿,转载请注明“39蜂疗网”。媒体合作请联系:010-87667632
本文来源:未知 ( 编辑:吴军)
标签:
已有 次访问,共0人喜欢 【我喜欢】

蜂疗网


蜜蜂
蜜蜂
蜜蜂
湖南娄底蜂疗人 曾伟
江苏如皋蜂疗人 刘红
江苏丹阳蜂疗人 陆九妹
宣城市祥云养蜂专业合作社
宜黄远森蜂业合作社
江西汪家养蜂场
蜂胶
蜂蜜
蜂花粉
中国蜂疗抗癌第1人












